다수준 창발 프레임워크 (Multilevel Emergence Framework)는 더 이상 이론적 선택이 아니라 경험적 발견이다. Mode A의 존재는 우리가 제안하는 “헬스케어 기관 맥락에서의 Institutional Thriving”이 기존 연구 양식의 확장이지 단절이 아님을 의미한다. 의료와 비의료의 분리는 본 연구가 채우려는 빈 공간을 정확히 정의한다
직무만족은 오래된 주제다. 조직행동론의 단골 메뉴이고, HR 담당자라면 누구나 한 번쯤 설문지를 돌려본 적이 있다. 그런데 한 가지 이상한 점이 있다. 수십 년간 “무엇이 직무만족에 영향을 미치는가?”를 연구해왔으면서, 정작 “이 직원의 만족도가 내년에 어떻게 될까?”를 예측하는 연구는 거의 없다.
AI는 패턴을 발견했다. 우리는 그 패턴에 이름을 붙이고, 의미를 부여하고, 다음 행동을 제안했다. 둘 다 같은 데이터를 봤지만, 보는 깊이가 다르다. AI의 깊이는 빠르게 깊어지고 있다. 하지만 “왜?”와 “그래서?”라는 질문은 아직 인간의 영역이다. 이 실험은 AI-Scientist의 첫 번째 사회과학 테스트이자, AI-Scholar 개발의 출발점이다. 기계의 눈과 연구자의 눈이 협력하는 방법을, 이제부터 설계해야 한다.
DT 교육은 효과가 있다. 재참여 기업의 54%가 더 높은 디지털 전환 단계로 올라갔다. 하지만 한 번에 두 단계를 건너뛸 수는 없다. 기업의 현재 수준에 맞는 단계별 교육이 필요하며, 인프라가 갖춰진 기업에서 효과가 극대화된다.
경기도 안산의 금형 제조업체 A사. 직원 35명, 연매출 80억 원. 사장님은 “스마트팩토리? 우리 같은 작은 공장에 그게 무슨 소용이냐”고 말했다. DT 인식 점수는 5점 만점에 1.4점. 디지털 전환이라는 단어 자체가 낯선 기업이었다. 그런데 이 기업이 컨설팅 교육을 받은 후, 현업적용도에서 상위 30%에 들었다. 어떻게 가능했을까?
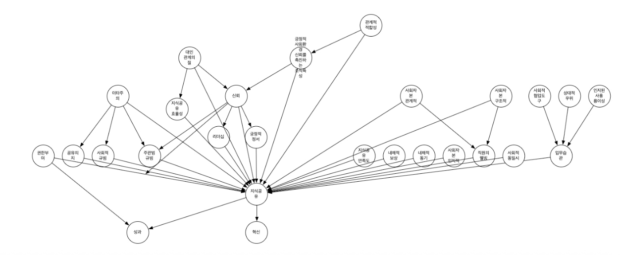
지식 공유에 관한 학술적 연구가 아무리 풍부하더라도, 이를 조직 현장에 효과적으로 적용하지 못한다면 그저 서가에 쌓인 책에 불과할 것이다. 최근 10년간의 연구 동향을 살펴보면서 자주 든 생각은, 이론과 실제 사이의 간극을 어떻게 메울 수 있을까 하는 것이었다. 이 글에서는 조직의 다양한 층위에서 지식 공유를 촉진하는 실무적 전략과 그 성공 사례를 살펴보고자 한다.
People/HR 애널리틱스는 조직의 인적 자원 관리를 데이터 기반 의사결정으로 전환할 수 있는 강력한 도구로 인식되고 있다. 조직들은 애널리틱스의 전략적 가치를 인정하고 있으며, 71%의 기업이 인적 분석을 최우선 과제로 인식하고 있다[4]. 그러나 이러한 인식과 실제 구현 사이에는 상당한 간극이 존재한다. 성과 동인에 대한 우수한 이해를 가진 조직은 9%에 불과하며, 활용 가능한 고품질 데이터를 보유한 조직은 8%에 그친다. 이는 조직들이 애널리틱스 구현에서 조직적, 기술적, 인적 차원의 다각적인 과제에 직면하고 있음을 시사한다.본 글은 문헌 종합을 통해 HR 애널리틱스 구현의 주요 장벽을 체계적으로 분석한다. 구체적으로 데이터 품질 문제, 분석 역량 격차, 전략적 연계 부재, 조직 문화와 변화 저항이라는 네 가지 핵심 과제를 중심으로 논의를 전개하며, 이러한 과제들이 조직의 전략적 인적 분석 역량 발전을 어떻게 제약하는지 고찰한다.
조직의 의사결정이 점점 더 데이터에 기반하면서, 다양한 형태의 애널리틱스가 등장하고 있다. 비즈니스 애널리틱스(Business Analytics, BA), 인적 자원 애널리틱스(Human Resource Analytics, HRA), 피플 애널리틱스(People Analytics), 데이터 애널리틱스, 비즈니스 인텔리전스(BI) 등 유사해 보이는 용어들이 혼재되어 사용되면서 실무자와 연구자 모두에게 개념적 혼란을 야기하고 있다. 특히 HR 부서가 데이터 기반 의사결정 역량을 강화하려 할 때, 그리고 전사적 분석 전략을 수립할 때, 이러한 개념들의 차이를 명확히 이해하는 것이 조직의 역할 분담과 협력을 설계하는 데 핵심적이다.